Interactive Voice Response (IVR) Overview
PayNearMe’s Interactive Voice Response (IVR) solution offers your consumers a convenient and secure self-service option for making payments with a device they use every day. Using reliable Dual-Toned Multi-Frequency (DTMF) tone technology, consumers can input sensitive data to authenticate their accounts and pay in a matter of minutes. This method frees up your customer service resources and reduces your PCI scope by collecting payments telephonically instead of relying on agents to manually input the data. You can customize each prompt in the IVR flow to match your unique business and branding requirements. This document provides a detailed description of options and considerations you should make when implementing PayNearMe’s IVR solution.
The PayNearMe IVR Flow
All calls to the PayNearMe IVR follow the same basic flow for payments. Each call starts with language selection, consumer authentication, and then payment data input. While the flow itself cannot be changed, the prompts included within the flow can be customized for your specific business requirements.
New Credit or Debit Card Payment
The following diagram shows the basic flow for new card payments:

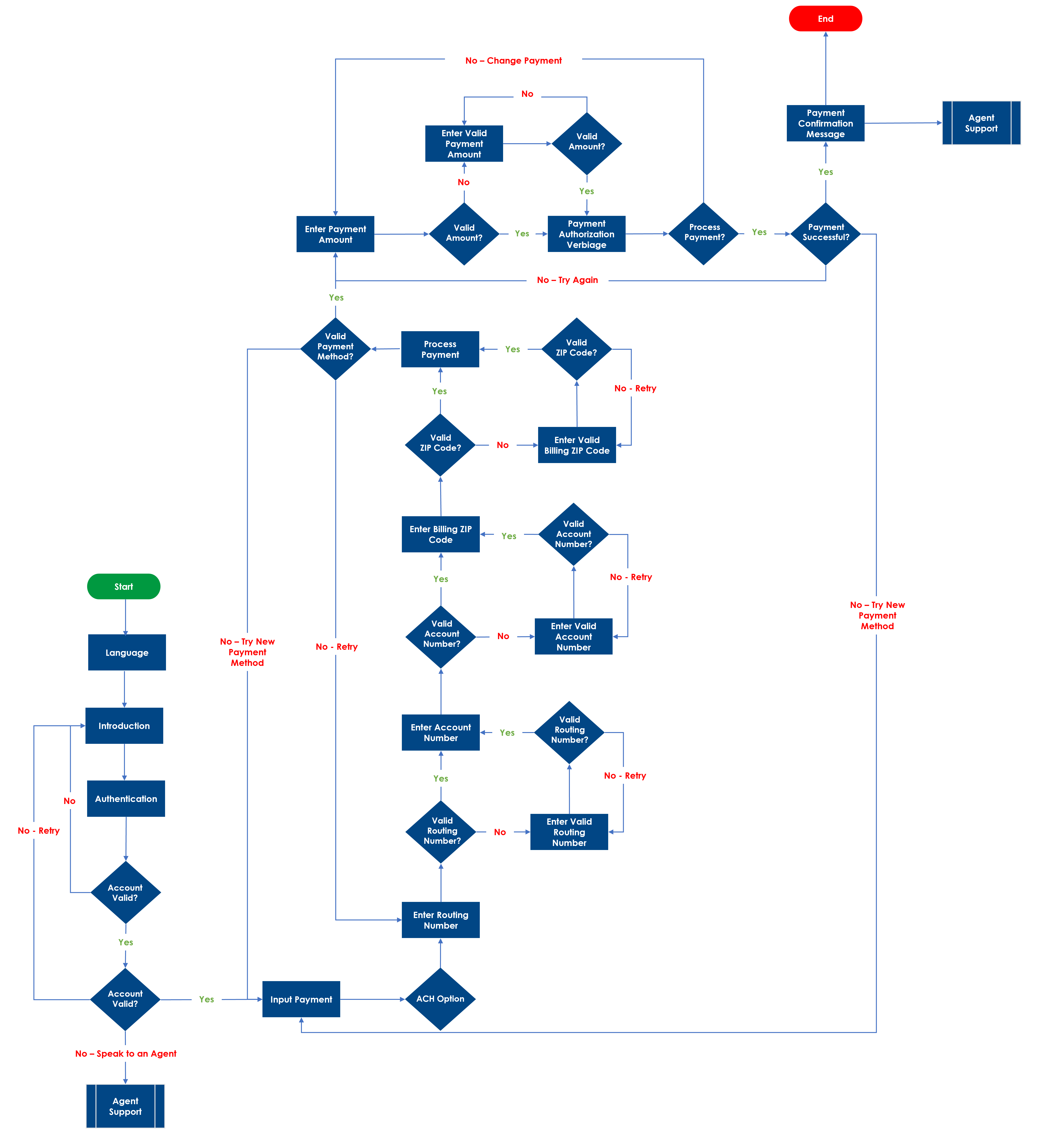
New ACH Payments
The following diagram shows the flow for new ACH payments:

Saved Payment Method Payments
Once consumers make a payment, the IVR application saves the payment method and can remember the last credit card, debit card, and/or bank account used in previous transactions. Consumers can then use these saved payment methods to make quick payments without having to re-enter their card or bank account data.
Removing Saved Payment MethodsConsumers cannot remove saved payment methods; rather, your Customer Service agents must manage saved payment methods in the PayNearMe Business Portal.
The following diagram displays the flow for saved payment methods:

IVR Requirements
PayNearMe’s IVR solution requires the following configuration considerations from merchants.
Phone Number Type
For your site’s IVR configuration, you can select between a toll-free number or a number that is local to your business’ physical mailing address. Either option will list your business as the owner of the phone number.
Transfer Phone Number
Every PayNearMe IVR configuration requires a transfer number to your Customer Support Team for consumer inquiries and account troubleshooting. Only one transfer number can be set up per merchant site and only for specific prompts (e.g., after account validation and after completing and confirming the payment).
Authentication
The PayNearMe IVR can perform consumer account authentication in a number of ways, depending on your specific configuration and business needs. These can include the following:
- Account Number validation
- Account Number with a double-entry validation
- Account Number and a custom field that is a numeric value (e.g., ZIP code, Billing Phone Number, etc.)
- Up to four custom fields that are numeric values (e.g., ZIP code, Consumer DOB, Last 4 SSN, Billing Phone Number)
PayNearMe can support account numbers that contain alphabetic characters (e.g., 888999RTV57). The IVR handles letters as wildcard characters, so if the remaining numeric characters are completely unique, authentication should not be a problem.
You can configure your IVR so that PayNearMe handles consumer authentication or you can authenticate consumers yourself and transfer them into the PayNearMe IVR flow. The following section details how.
Getting Consumers into the IVR
Merchants have three options when deciding how to get consumers into the IVR flow.
Publish the Phone Number
The simplest option is to publish the IVR phone number set up for you by PayNearMe. This phone number can be local to your business’ physical address or can be a toll-free number. This number can be published on your website or added to the paper and digital bills you send out to customers.
IVR to IVR Transfer with PayNearMe Authentication
If you use an IVR solution for call routing, you can add a prompt to it that forwards the consumer to PayNearMe’s IVR to collect payments (e.g., “Press 2 to make a payment”). This way consumers can get into the payment IVR without having to call a separate number.
IVR to IVR Transfer with Merchant Authentication
If your IVR solution performs consumer authentication prior to call routing, you can forward the validated consumer into the Input Payment state in PayNearMe’s IVR flow. Your IVR calls the PayNearMe IVR and includes the consumer’s preferred language and account number using DTMF tones. In this situation, PayNearMe would silence the initial prompts before requesting payment information, so that the transfer would be no more than a pause to the consumer. This method ensures that the right consumer is presented with the correct account/bill and makes the payment process simpler and more efficient.
Updated 10 days ago